公司团队建设小游戏团建培训团建活动策划团建拓展训练模板方案
互动游戏
团队打造
拓展培训

相信很多老板都已经感觉到了团建活动方案,现在的生意越来越难做了。
那为什么社会在发展而我们的生意却越来越难做了呢?

原因有很多,但是我觉得以下几条是比较明显的,也是做老板非常迫切需要面对解决的。
一、客户选择越来越多,而与众不同的商家却不多。
产品同质化、服务同质化、甚至模式同质化。连做活动搞促销都是看别人怎么做,我也怎么做。
二、员工越来越难招,优秀员工越来越难培养并跟随老板。
员工越来越年轻、越来越追求个性化,不好管理。老板、企业缺少吸引员工的机制和文化。
三、老板学习很多,但是回企业后发现很难落地。
为什么难落地,根本原因就是员工执行力差。

同样的活动方案在别人那里非常成功,然而在自己店里却执行不了团建活动方案,不是方案不好,而是我们的团队不够强。缺乏执行力、缺乏战斗力,即使客户送上门也接待不好,更不要说走出门店去抢客户了。
所以说,老板要不断学习,才能立于不败之地,不但自己要学习,还要带领团队一起学习,只有一起学了才会同频,才会高效执行。
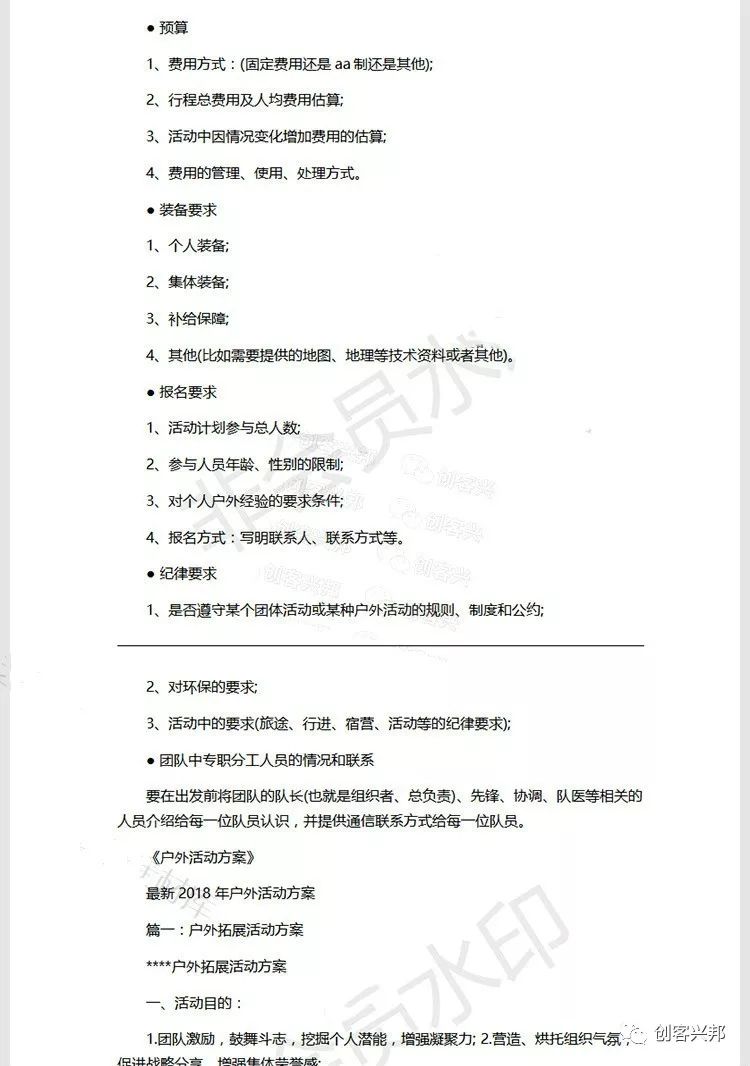
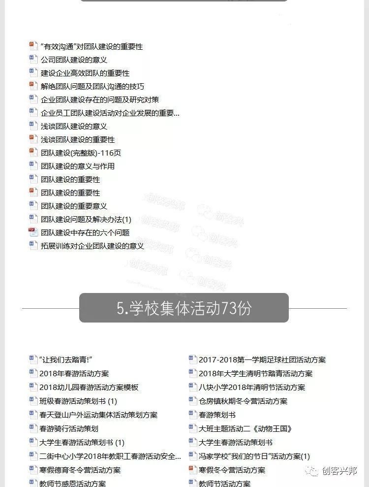
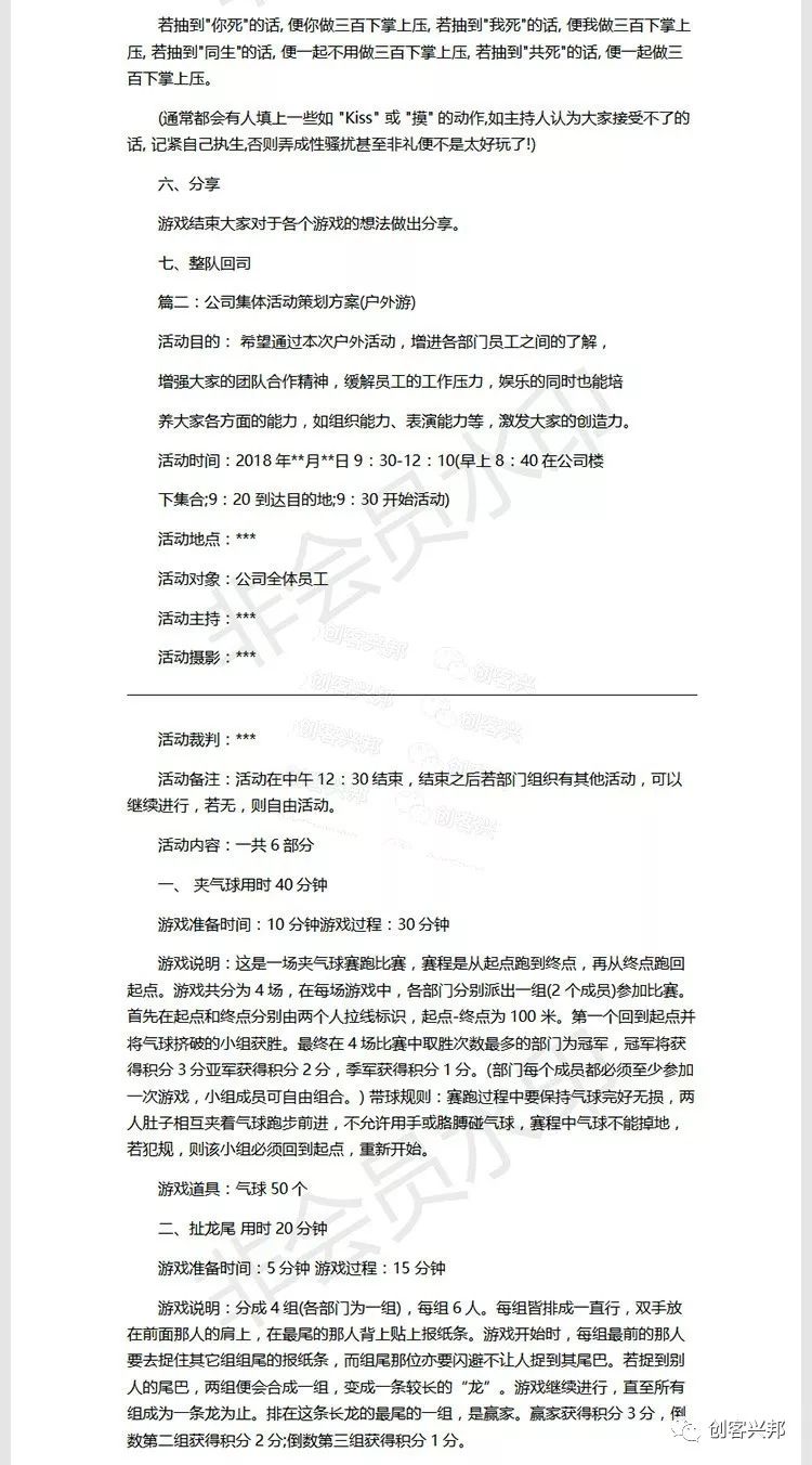
我们在给客户做落地服务的过程中收集整理了大量的活动方案,并做好了分类,这些方案对实体商业老板都是具有很好的参考作用的。
目前只收取一个资料整理费用,并赠送一个学习交流群名额,下面是资料内容截图介绍。


本套资料售价是99元,
一次购买、长期更新。
并赠送老板学习交流群名额一个